訂完一家大大小小的機票後,就開始著手準備小BABY上飛機這回事兒,只要確保寶寶登機後能順利睡著,就是旅程最好的開始!九七整理帶著寶寶出國,如何準備從出發前到登機抵達目的地的四個階段。
一、嬰幼兒搭乘飛機的事前準備
二、嬰幼兒登機前注意事項
三、嬰幼兒搭機飛行中注意事項
四、嬰幼兒搭機下飛機注意事項
》嬰幼兒搭乘飛機的事前準備
-
- 選擇班機時段 盡量配合寶寶作息時間
不論短程與長途航程,建議配合寶寶作息時間 (睡午覺時間或夜間睡眠),盡量選擇午後跟夜間航班能搭上寶寶睡覺時間,如此一來大人也能補足睡眠。
-
- 劃位選擇班機上最適合的位置
帶著小孩搭機如能在訂機票時劃位,能以合理的價格劃到最前排位子或者距前排遠點的位置再好不過,不管是嬰幼兒或兒童,清醒時小腳腳總是不安分的舞動,不注意時踢到前排位子,肯定對前排乘客造成影響。
-
- 確認航空公司嬰幼兒搭乘規範
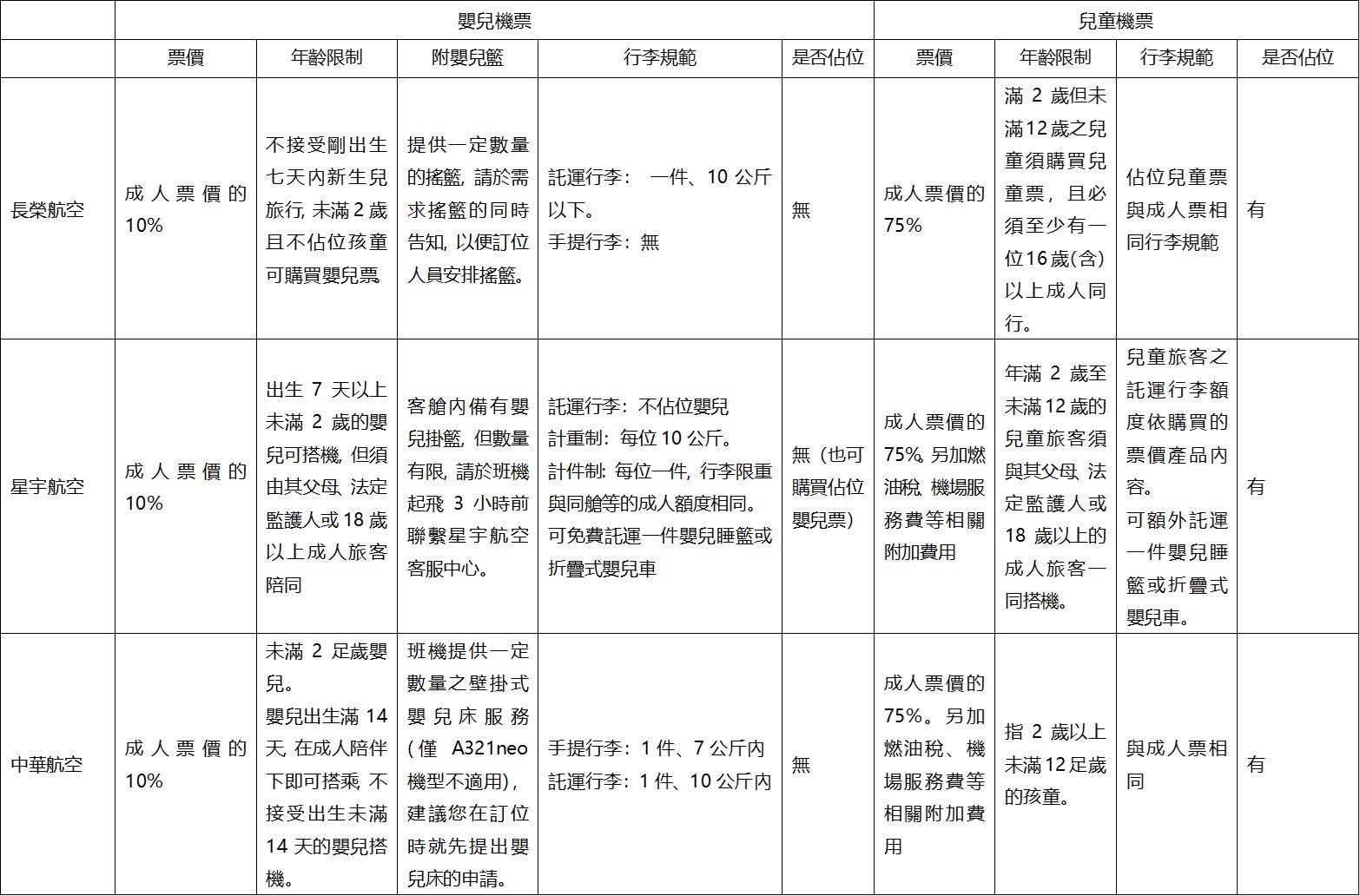
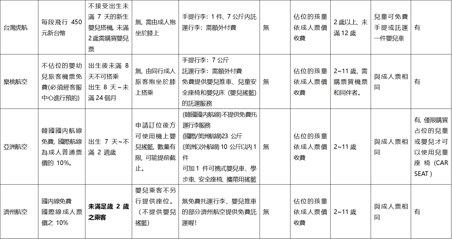
九七幫大家整理了十家從台灣出發常見的航空公司 (包含廉價航空)嬰幼兒票價及搭乘規範等資訊,各家規範仍依官網資訊為主 (更新資訊2023/04/24)



-
- 向客服申請嬰兒掛籃、嬰兒搖籃
訂票後馬上打電話給航空公司,詢問預約前方可掛嬰兒搖籃的位置,傳統航空公司只要有位子都很樂意幫忙,這位置空間也比較大一點,就算是無法用使用嬰兒搖籃,也有一點空間讓嬰幼兒站一下,一架飛機沒幾個,先搶先贏。
-
- 行李盡量簡便
如果爸媽一起帶寶寶搭飛機,當然輕鬆很多,但如果是自己一個人帶寶寶出門呢?必須要準備的至少會有大行李一件、嬰兒推車、背巾、後揹包(或媽媽包)一個、隨身包包放護照手機錢包等,疲累之外還要手忙腳亂,容易出錯啊!別忘了出了國,有些地方還有很多扒手(例如巴黎),所以行李真要盡量簡便,包也要盡量少,可以直接掛身上最好。
-
- 衣物洋蔥式穿法
不管天氣多冷,通常一個人帶寶寶經過行李安檢,到登機、上飛機,甚至旅行了在外頭推嬰兒車,上下地鐵的樓梯,都會滿身大汗了,所以要盡量避免穿滿難脫下的厚重衣物。
-
- 準備寶寶安撫物及微動態活動
這非常重要重要重要!一定要說三次~除了護照跟信用卡不能忘記帶之外,寶寶最習慣的安撫物品(可能是小被被/奶嘴/娃娃/玩具車等)也千萬不能忘記帶,可堪稱是整趟旅程的平安符!菲菲睡覺一定要吸著她的小被被,平常出門如遇到睡覺時間,忘記帶上她的小被被,鬧起來可不是一件小事!
除了「保你平安」的安撫物外,可以針對各階段寶寶準備微動態小遊戲,以不影響其他乘客為前提來進行,讓寶寶清醒時有事情可以做,例如吃吃米餅、畫畫圖、看繪本、玩方便攜帶的小玩具、下載podcase説故事集或離線兒童影片等,避免無聊發慌開始在機上刷存在感。
》嬰幼兒登機前注意事項
-
- 搭乘的航班是否有嬰幼兒優先登機的福利
帶小孩登機可不像一般乘客能快速放好手提行李入座,所以許多航空公司會提前開放讓有帶小孩的親子客提前登機,
-
- 事先確認與善用機場的親子友善設施
事先查詢一下,有些轉機機場有免費出借嬰兒車,那你就能直接讓嬰兒車跟著大行李一起check in,省去登機折疊嬰兒車的麻煩。
歐洲很多機場不提供免費飲用水了,這樣哪來的熱水幫寶寶泡牛奶?通常跟機場裡的餐廳或咖啡廳要熱水,看到寶寶他們都明白,會很樂意提供一杯熱水給你的。
有些機場航廈有設置小孩專屬遊樂場,等待班機或轉機的時間也可以讓寶寶去放電一下,媽媽可以趁機休息一點點(當然你的目光都還是在寶貝身上啦!)
以下是 Premium Traveller 評選的前 5 名兒童友好機場的列表。
- 阿姆斯特丹史基浦機場:在貴賓休息室 2 和 3 之間,您會發現一間專為兒童設計的房間,設有七個帶床的隔間和舒適的座椅,父母和孩子們可以在這里安靜地、私密地放鬆。
- 芝加哥奧黑爾機場:兒童電視頻道 Nickelodeon 將芝加哥奧黑爾機場的兒童區評為全球最佳。在它的遊戲室裡,女孩和男孩可以玩一個虛構的控制塔,或者駕駛直升機或飛機。
- 慕尼黑:慕尼黑機場的客戶服務中心除了設有兒童區提供遊戲和活動外,最有特色的是戶外公園,孩子們可以在那裡玩遙控飛機或打一場迷你高爾夫球。
- 巴黎戴高樂機場和奧利機場:這兩個機場都設有兒童和家庭在轉機期間可以玩耍和休息的區域。然而,最引人注目的是充滿 Play Station 3 的遊戲和音樂室。所有青少年的夢想!
- 台北桃園: Hello Kitty 是這個亞洲機場兒童區的主角。它擁有從主題翻車保護結構 (ROPS) 區域到遊戲室和擁有粉紅色小貓整個旅行套裝的商店的一切。
-
- 行李安檢流程 禁止攜帶上機的寶寶用品
沒有困難,就是麻煩!大部分的機場會要求嬰兒推車要折起來,放上安檢輸送帶去掃描,因此得要把寶寶抱起來。如果寶寶這時候還不會坐、不會走,那麼你可能得:
- 先把隨身行李內要檢查的東西,如:電腦、液體、寶寶食物、泡奶粉的水…等等拿出來,一一放上輸送帶。
- 抱起嬰兒車裡的寶寶,接著得一手抱著寶寶,一手摺疊嬰兒車,放上輸送帶。
- 抱著寶寶走過檢查通道
- 一個一個把東西整理好,裝回隨身揹袋。
真的就是會滿身大汗了,所以前面才說:請用洋蔥式穿法,真的別穿太多!
*很重要~最常不小心放錯地方而被丟掉的管制品
機場安檢雖然不太會刁難你帶的寶寶食物和水,但有個小東西需要注意一下:寶寶食物剪刀。歐洲機場都認可可以通過的寶寶剪刀刀柄長度,到了亞洲就是不行,目前實測泰國曼谷、韓國首爾都更嚴格,寶寶食物剪就這麼被丟了!覺得沒必要就乾脆放check in 行李,或者直接帶很小支的寶寶食物剪吧!
-
- 帶著寶寶登機方法
許多航空公司對家庭旅客非常友善,如家庭可提前登機、推到登機門邊再交給地勤人員託運等,如果有這種貼心服務,讓帶著小孩搭乘飛機的我們感到很溫暖呢!重點提醒~並不是每間航空公司必備這服務,也並非要求他們一定要提供的服務哦!如果空服員原本有其他工作在忙,我們還是會自己處理好,畢竟他們有原本的工作要做,以下分享兩個帶寶寶登機的方法:
一是寶寶背巾
用背巾背著寶寶登機 這是看個人習慣,六個月以下的寶寶建議直接用背巾揹著進入機艙,因為寶寶還不會坐、不會走,背巾是讓雙手空出來、非常實用的工具啊! 用背巾背著寶寶登機,讓雙手空出來拿東西方便,坐下位子也方便寶寶成趴睡姿勢,甚至之後帶寶寶在飛機上散佈哄睡也方便。
二是可登機寶寶輕型推車
大部分的廉航都有提供嬰兒車免費託運,只要同行有嬰幼兒即可,一名嬰幼兒可免費託運一台嬰兒車。是否需要帶上機當手提行李就視個人需求,小型可折疊的輕型嬰兒車才有可能帶上機,各家規定也稍有不同,不過樂桃、香草與酷鳥是無法將嬰兒車帶上機的。另外大部分航空是規定可將嬰兒車推至登機門前,但這可能依機場規定而異,建議詢問欲搭乘的航空公司為準。
-
- 起飛前完成洗卸等雜事
因為上飛機後通常還要等一段時間,才能自由走動,機上廁所空間也小,打理寶寶事務很不方便,因此建議以下事項在登機前完成:
- 不管寶寶是否尿很多了,起飛前我一定會再換一次尿布。
- 要餵的配方奶用過熱的水先泡好,上飛機等待起飛時,餵奶的溫度剛好。飛機起飛時,一定要餵奶!!!
- 安撫寶寶的道具,如:奶嘴、玩偶,直接拿在手上隨時可以遞給寶寶。
- 媽媽若需要洗卸、刷牙,建議也在起飛前先完成吧!
》嬰幼兒搭機飛行中注意事項
-
- 建立寶寶的安全感
許多傳統航空都有提供機上嬰兒搖籃,如果有預約到搖籃可真是太幸運了!第一次帶寶寶搭乘飛機的爸媽,可別一上飛機就急忙將寶寶放到搖籃裡,許多寶寶對陌生環境的防衛心可是比聖母峰還要高呢!等待起飛時多和寶寶互動,將寶寶從家中帶來的被被或玩偶放入搖籃,讓寶寶願意待在搖籃裡面躺著或玩耍,離成功的路就不遠了!
飛機升空時,記得將寶寶抱在懷中,機身穩定後再放回搖籃哦~建立安全感能讓寶寶入睡,大人也可以好好睡一覺,如果擔心小孩在飛機升降時不舒服,可以參考下一點來緩解他的不適。
-
- 起飛降落時降低寶寶不舒服感
起飛降落容易造成嬰兒耳壓不平衡而刺痛哭鬧,如何減緩嬰兒的不適,重點就是:
- 增加吞嚥動作
- 減少平躺。
可以給他奶嘴、零食,或者在起飛時讓他喝奶,透過吸吮吞嚥避免耳朵的不舒服。維持垂直的姿勢也有助氣壓平衡,所以爸媽為寶寶喂奶時也可以用較爲垂直的姿勢。
蠻尼喝奶的速度時間應該是寶寶界的佼佼者(菲姊姊是頂尖級的),得要算好飛機要起飛的節奏!最適當的時間就是當你聽到「crew prepare for departure」或「prepare for take off」就可以準備餵了,然後飛機加速到輪子離地,爬升到1萬多英尺,這期間約5-10分鐘的時間,就是最好喝奶的時間。
飛機降落時也要算好時間喝奶,避免耳朵不適。如果寶寶已經不喝奶的話,喝水、吸奶嘴或咀嚼零食,保持吞嚥行為也都有用喔!
-
- 機上有尿布台的廁所在哪裡
如果能在上飛機前先確認哪間廁所有尿布台,那就先確認起來放吧!以免寶寶在你最鬆懈的時間點,送了一個大禮給你~不即時處理寶寶就會哭到讓全飛機的人知道他臭臭了。
-
- 轉機的時間要注意 不能太短也不能長
雖然希望有萬全準備,讓寶寶順利飛行,但嬰兒就是嬰兒,總是會有無法掌控的時候啊!考慮的點主要是中間轉機時間不能太短,要有時間讓寶寶跑跑跳跳,活動一下,『玩累了上飛機剛好睡覺』就是我打的如意算盤。
轉機時間也千萬不能太長,如果等待期間小孩玩累進入睡眠不打緊,可怕的是小孩充電速度之快,在轉機期間或剛搭乘下班飛機醒來,那就要先想好備案跟小孩奮戰下去了!
考慮小小孩在新環境的適應能力,玩得很開心,即使很累也應撐著不睡覺,也是問題!轉機時間雖不能太短,也不要太長啊!
》嬰幼兒搭機下飛機注意事項
-
- 找到嬰兒車
如果你的嬰兒車是機邊托運,下飛機記得馬上找到嬰兒車才走出去啊!
因為我發現每家航空公司規定不同,每個航班的搭乘量也不一樣,遇到飛機滿載或是航空公司規定比較嚴,即便是標榜可以登機的嬰兒推車,嬰兒推車也很有可能在登機門就被空服員攔截,然後要求推車另外放置等到落地後再到登機門取!
》啟航飛行的旅程
帶上嬰兒搭飛機,別忘了給自己多點時間,慢慢來不要有壓力,才不會心好累!
最重要的就是:了解你孩子的性格!越了解自己孩子的性格、作息、習慣,幫他們準備好相應的物品,就越能減少飛機上失控的狀況。
希望這篇分享有幫到你,爸媽們別害怕帶寶貝出國搭飛機,只要做好準備,大人和小孩一起的旅行,一樣可以好好玩喔!

